为了更好地贯彻落实国务院《关于深化考试招生制度改革的实施意见》和《教育部关于进一步完善和规范高校自主招生试点工作的意见》精神,全面贯彻党的教育方针,以立德树人为根本任务,坚定不移地走中国特色、世界一流、哈工大规格的办学之路,突出厚基础、强实践、严过程、求创新的人才培养特色,培养信念执著、品德优良、知识丰富、本领过硬、具有国际视野、引领未来发展的优秀创新人才,2019年哈尔滨工业大学继续开展自主招生工作。
1
报名条件及专业设置
我校2019年自主招生招收学科特长和创新潜质突出、理想信念坚定、思想品德优秀、诚实守信、遵纪守法的优秀高中毕业生,2019年自主招生录取计划不超过286人。
鉴于我校实际办学情况,校本部与威海校区开展自主招生,采取“统一组织、统一报名、统一考核、分别认定、分别录取”的原则,校区之间不能调剂,考核成绩不能互认,优惠政策不能互认。
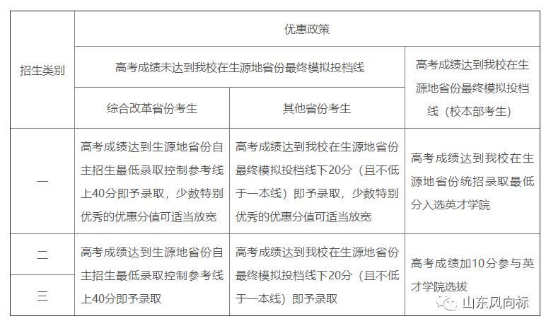
校本部2019年自主招生类别、报名条件、包含专业(类)、考核形式见下表。
注:
1、获得中学生学科奥林匹克竞赛省级赛区一等奖及以上奖励的学生必须在全国青少年科技竞赛获奖名单公示网站(http://gs.cyscc.org/)公示方为有效。
2、所有招生类别仅招收理科考生,在综合改革省份考生选考科目必须与报考专业的选考科目要求一致。
3、报考类别三的考生如高中阶段取得多项成果,请自行选择一项报考。考生提交的研究成果必须与报考专业有相关性,且必须提交由学生本人对研究成果进行讲解的视频(限时10分钟)和详细文字材料(文字材料以pdf格式保存)。报名材料中缺少上述视频材料或文字材料者不予初审。
4、我校自主招生各个招生类别不得兼报,报名截止后不得修改,请考生根据自身情况慎重选择。
5、我校各招生专业(类)包含的具体专业方向及在高考综合改革省份的选考科目要求请参考我校招生办网站内本科招生专业选考科目一览表http://zsb.hit.edu.cn/article/read/64547387ca7120a12e74e1fc855707d7),如各招生专业(类)包含的专业名称发生变化,以我校最新公布名称为准。
2
报名程序
我校2019年自主招生网上报名时间为2019年3月16日―4月7日。报名步骤包括:
1、网上填报
考生在特殊类型招生报名平台(http://gaokao.chsi.com.cn/zzbm/)进行注册、填写个人基本信息,并添加我校志愿。网上填报过程中考生只须提交与报名条件有关的证明材料,论文和专利不得作为申报材料上传。
类别一、二考生只允许上传报名条件要求的获奖证书原件的扫描件。类别三考生须提供研究成果的详细文字材料和视频材料,研究成果的详细文字材料(以pdf格式保存)可直接在特殊类型招生报名平台上传,讲解视频(以考生姓名和身份证号为文件名命名)请上传至公共网盘(推荐使用百度网盘)后,在特殊类型招生报名平台中填写视频文件下载地址和提取码。
考生提交的所有报名申请材料必须经中学审核和校长签字,并在中学网站和班级详尽公示。考生须承诺提交的所有材料客观、真实。如有虚假内容,将取消今年自主招生的报名、考试和录取资格,并将有关情况通报考生所在地省级招生考试机构,由有关省级招生考试机构依照相关规定取消今年高考报名、考试和录取资格,并视情节轻重暂停1-3年参加各类国家教育考试。
2、确认志愿及申请表上传
考生完成网上填报后,请确认志愿并下载打印报名申请表,并由考生所在中学在申请表相应位置签字盖章并对其真实性负责。考生将中学签字盖章的报名申请表扫描或拍照上传至特殊类型招生报名平台,即完成自主招生报名。所有考生不需邮寄任何材料。
3
选拔程序
1、初审
我校将组织专家审核考生报名材料,合理确定参加我校自主招生考核的考生名单,2019年4月30日前公布审核结果。
2、确认考试及缴费
2019年5月2日―5月10日初审合格的考生须通过特殊类型招生报名平台确认是否参加我校自主招生考核,确认参加考核的考生须缴纳测试费用。根据黑龙江省物价局标准要求,自主招生测试费200元每人。
考生因家庭经济原因参加自主招生考核存在困难的,可以向我校申请资助。
3、考核
我校自主招生考核包括面试(含现场答辩形式)和体育测试两部分。
我校自主招生考核时间、地点安排如下:
面试时间:2019年6月16日
面试地点:哈尔滨工业大学一校区(哈尔滨市南岗区西大直街92号)
体育测试时间:2019年6月17日
体育测试地点:哈尔滨工业大学一校区(哈尔滨市南岗区西大直街92号)
体育测试项目及合格标准:见简章后附件。
注:参加我校自主招生考核必须携带考生本人身份证和准考证。考核前一周我校在招生办网站发布自主招生考核公告,请考生留意并及时了解我校自主招生考核工作的具体安排。
4、认定及公示
在考生体育测试所有项目均合格的前提下,我校依据面试成绩择优确定各类别自主招生考生认定名单,宁缺毋滥。
2019年6月22日前公布考核结果,自主招生考生认定名单分别在哈尔滨工业大学招生办网站、生源所在省级招生考试机构及教育部阳光高考平台上进行公示。
4
录取办法及优惠政策
取得我校自主招生资格的考生必须参加高考,在自主招生指定志愿位置填报公示认定专业,且专业服从调剂,我校按如下政策要求录取:
注:
1、表格中的“一本线”指生源地省份本科第一批次录取控制分数线。
2、对于合并本科批次的省份,本科第一批次录取控制分数线按省级招生考试机构综合考虑划定自主招生参考录取控制分数线执行,原则上不得低于合并批次前的相应要求。
3、考生获得的具体优惠分值以教育部阳光高考平台公示为准。
4、我校模拟投档线由生源地省级招生考试机构按照本科一批招生所有高校在生源省(区、市)最终确定的投档比例测算生成。取得校本部自主招生资格的考生按校本部模拟投档线执行,取得威海校区自主招生资格的考生按威海校区模拟投档线执行。
5、高考总分不是750分的省份,优惠分值按比例折算(四舍五入取整)。
6、高考综合改革省份考生必须满足填报专业的选考科目要求方能录取,考生选考科目不符导致无法录取的后果由考生自行承担。江苏省考生选测科目成绩要求为AA。
7、如考生高考成绩未达到我校本科一批次统招录取线,录取后不得转专业。
8、录取至理科试验班的考生如高考成绩未达到我校本科一批次统招录取线,录取后只能按照竞赛学科对应的专业方向分流,数学竞赛考生分流至数学类,物理竞赛考生分流至物理学类或光电信息科学与工程,生物竞赛考生分流至生物科学类。
9、高考录取结束后,自主招生录取学生名单分别在哈尔滨工业大学招生办网站、生源所在省级招生考试机构及教育部阳光高考平台上进行公示。
5
注意事项
1、考生应保证所有的报名材料清晰可辨,上传材料不全、不清楚、上传错误的材料我校不予审核。
2、自主招生是对高考招生录取的一种补充,具有和高考相同的严肃性。考生应保证所有提交材料真实且为个人原创,有关中学应严格组织推荐、审核工作,如发现考生在报名、初审、考核等自主招生任一环节存在弄虚作假情况,一经查实,均认定为在国家教育考试中作弊,取消其自主招生资格,并通报有关省级招生考试机构或教育行政部门做进一步处理;已经被录取者取消其入学资格,取得学籍者取消其学籍。责任属推荐中学的,通报中学上级主管部门,由其视情节轻重予以处理,并追究有关责任者的相应责任。
3、我校不提供考试大纲及参考书目,也不举办任何形式的考前辅导。
4、我校未委托任何机构或个人代理自主招生事宜,请不要相信任何中介信息。
5、各位考生、家长应详细阅读,并充分理解、认可本简章所述的各项考核、录取等有关要求后再进行报名。
6
规范管理及监督机制
我校自主招生工作在学校招生委员会和本科生招生工作领导小组领导下,由本科生招生办公室统筹组织实施。
初审环节严格执行教育部关于多人审核及随机审核的相关规定,确保自主招生初审结果公平公正。考核过程全程录像,专家名单和面试顺序随机确定。
学校建立和完善监督机制,明确监督举报渠道,纪检监察部门对自主招生工作全程监督,并主动接受社会监督,监督举报电话0451―86413389。
7
若教育部政策有变化,以教育部出台的最新政策为准
8
本简章由哈尔滨工业大学本科生招生办公室解释
校本部招生办公室联系方式
地址:哈尔滨市南岗区西大直街92号哈尔滨工业大学本科生招生办公室
邮编:150001
电话:0451-86414671、86414771(工作日8:00-11:30、13:30-17:00) 传真:0451-86417835
网址:http://zsb.hit.edu.cn
威海校区招生办公室联系方式
地址:山东省威海市文化西路2号哈尔滨工业大学(威海)招生工作办公室
邮编:264209
电话:0631-5689455;传真:0631-5689455
网址:http://www.hitwh.edu.cn
哈尔滨工业大学本科生招生办公室
2019年3月16日
附件:哈尔滨工业大学2019年自主招生体育测试项目及合格标准
